○南さつま市農業振興対策施設等整備促進事業補助金交付要綱
平成29年3月24日
告示第60号
(趣旨)
第1条 この要綱は、農畜産物の生産性や品質の向上、収量増、生産安定、防疫対策等を図る目的で、農業機械、農業用施設等の整備を行う生産者の取組に対し、予算の範囲内において補助金を交付するものとし、その交付について、南さつま市補助金等交付規則(平成17年南さつま市規則第40号。)に定めるもののほか、必要な事項を定めるものとする。
(補助金の交付要件)
第2条 補助金の交付を受けようとする者は、次の各号のいずれにも該当する農業者とする。
(1) 市内に住所を有する者であること。(法人にあっては、本店又は事業所を有すること。)
(2) 販売目的で生産に取り組み、農畜産物の販売金額が年間50万円以上の農家であること。
(3) 経営面積が10アール以上の農家であること。
(4) 市税を滞納していないこと。
(補助対象経費)
第3条 補助金の対象となる経費(以下「補助対象経費」という。)は、別表に掲げる農業用機械等の購入及び農業用施設の整備に要した経費とし、補助対象経費は50万円以上とする。
2 補助対象経費のうち、農業用機械の購入経費は1台当り10万円以上で、かつ、耐用年数5年以上のものを対象とする。
3 国、県又は市の補助金(この要綱による補助金を除く。)の交付を受けることができるときは、補助の対象としない。
(補助金の額)
第4条 補助金の額は、補助対象経費の3分の1以内とし、補助金の交付上限額は100万円とする。ただし、1,000円未満の端数があるときは、その端数を切り捨てるものとする。
(補助金の交付申請)
第5条 補助金の交付を受けようとする者(以下「申請者」という。)は、南さつま市農業振興対策施設等整備促進事業補助金交付申請書(第1号様式)に次に掲げる書類を添えて、市長に提出しなければならない。
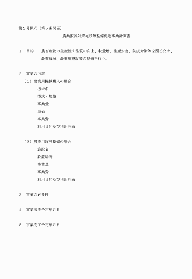
(1) 農業振興対策施設等整備促進事業計画書(第2号様式)
(2) 営農計画書(第3号様式)
(3) 収支予算書(第4号様式)
(4) 販売額が50万円以上あることを証明する書類
(5) 見積書
(6) 位置図及び設計書等関係図面(施設の建設に限る。)
(7) 前6号に掲げるもののほか、市長が必要と認める書類
2 申請者が認定農業者又は認定新規就農者であるときは、前項第2号の営農計画書に代えて、認定を受けている農業経営改善計画書又は青年等就農計画書の写しを提出できるものとする。
3 この要綱による補助金交付は、1人又は1法人につき1回限りとする。ただし、ハウス用被覆資材更新に係る申請は1人又は1法人につき3回までとする。
(補助事業等の遂行)
第8条 申請者は、補助金等交付決定の内容及びこれに付された条件に基づき、善良な管理者の注意をもって補助事業等を行わなければならず、補助金等を他の用途へ使用してはならない。
2 申請者は、市長が必要と認めるときは、補助事業等着手(完了)届(第7号様式)を市長に提出しなければならない。
(現地検査)
第9条 市長は、前条による補助事業等完了届の提出があったときは、現地検査をするものとする。
(実績報告)
第10条 申請者は、事業が完了したときは、速やかに南さつま市農業振興対策施設等整備促進事業実績報告書(第8号様式)に次に掲げる書類を添えて、市長に提出するものとする。
(1) 事業実績書(第9号様式)
(2) 収支精算書(第4号様式)
(3) 納品書の写し(機械の購入に限る。)
(4) 引渡書の写し(施設の建設に限る。)
(5) 領収書(領収金額が補助対象経費の全額でない場合は、返済計画書を添付すること。)の写し
(6) 前5号に掲げるもののほか、市長が必要と認める書類
(補助金の返還)
第12条 市長は、虚偽の申請その他不正な手段による支給を受けた者があるときは、既に交付した補助金の全部又は一部の返還を命ずることができる。
(その他)
第13条 この要綱に定めるもののほか必要な事項は、市長が別に定める。
附則
この要綱は、平成29年4月1日から施行する。
附則(平成29年7月19日告示第185号)
この要綱は、平成29年7月19日から施行し、改正後の南さつま市農業振興対策施設等整備促進事業補助金交付要綱の規定は、平成29年6月27日から適用する。
附則(令和3年3月31日告示第88号)
この告示は、令和3年4月1日から施行する。
別表(第3条関係)
補助対象機械、施設 |
栽培管理用機械、施設 |
収穫調整用機械、施設 |
被覆栽培施設、機械 |
ハウス施設用被覆資材 |
家畜飼養用機械、施設 |
畜産環境・衛生対策用機械、施設 |
畜産自給飼料用機械、施設 |
家畜自衛防疫用機械、施設 |









